
图片来源:摄图网
近日,无人驾驶卡车企业图森中国CTO王乃岩在图森未来首届AI日期间表示,要做负责任的L4级别自动驾驶,不管是乘用车还是卡车,从行业发展来看,L4级别的自动驾驶并不遥远,三五年内会有规模化的应用。
在政府的支持政策和科技创新的推动下,中国自动驾驶技术不断突破,取得了重要进展。自动驾驶技术已广泛应用于公共交通、物流配送等领域,提高了交通效率和安全性。同时,自动驾驶技术的发展也带动了相关产业链的完善和增长,为就业和经济发展注入了新动力。
目前市场上通用的自动驾驶分类方式采用的是国际汽车工程师学会(SAE)于2014年制定的J3016自动驾驶分级标准。SAE对自动化的描述分为6个等级,即L0级至L5级,以动态驾驶任务(DynamicDrivingTask,DDT)为核心来进行自动驾驶分类。
L0到L2为辅助驾驶,L3到L5属于自动驾驶。目前L2级别的高级辅助驾驶技术上基本实现,渗透率正在逐步提升,自动驾驶技术已经开始向L3级别迈进,实现从辅助驾驶(ADAS)到自动驾驶(ADS)的飞跃。
在中国,工信部也同样与2020年3月发布了《汽车驾驶自动化分级》,将自动驾驶分成了6个等级。

——国内多家重卡企业已布局自动驾驶领域
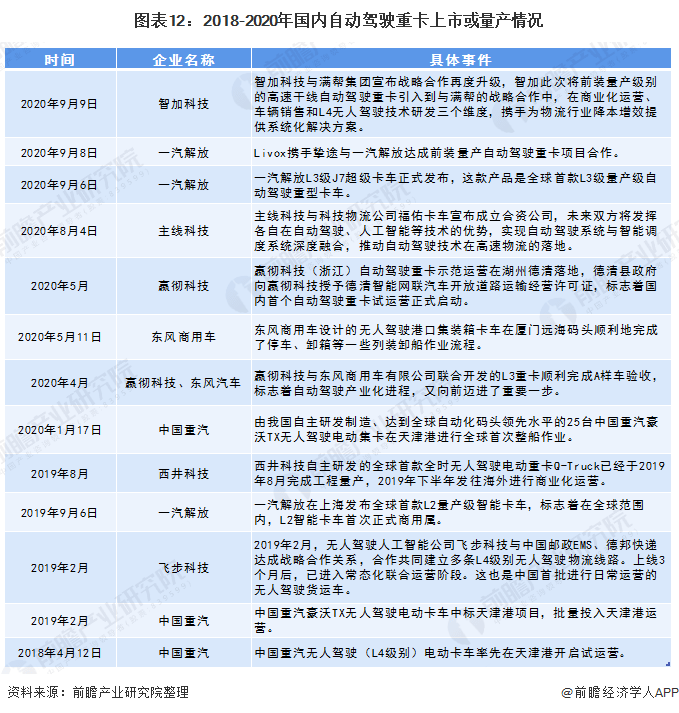
随着我国对自动驾驶技术的重视,重卡也逐渐布局自动驾驶领域。根据中国汽车工业信息网统计,截止2020年2月,国内9家卡车企业基本全部布局自动驾驶领域。
首先从车型布局来看,多数企业以重卡车型为主,解放、福田和江铃对轻型车有所布局,尤其是江铃汽车主攻轻卡领域的布局;其次从量产情况来看,目前,仅解放量产L2级别重卡,其他卡车企业主要处于高级别自动驾驶的测试运营阶段;从自动驾驶级别布局来看,多数企业重点布局L4级别自动驾驶;从应用场景来看,主要集中在港口、矿山、园区等限定场景;总体来看,预计2020年,限定场景的测试运营水平将进一步提升。

同时,结合我国国内自动驾驶重卡上市或量产的具体情况来看,我国传统重卡和自动驾驶重卡初创科技公司均积极入局。其中。2020年9月,一汽解放正式发布和智加科技合作的全球首款量产自动驾驶重卡——J7 L3超级卡车,并将首批J7 L3交付给了京东物流,一汽解放和京东物流将共同探索智慧物流合作新模式。

——2030年L3-5级自动驾驶重卡渗透率有望达到20%
整体来看,我国自动驾驶重卡行业正处于市场导入期,整体市场渗透率偏低。根据RolandBerger数据显示,从短期来看,由于受强制性法规驱动,长途运输卡车逐渐安装AEB/ACC等系统,L0-2级ADAS系统主导重卡ADAS市场,到2020年L0-2级自动驾驶重卡渗透率将达到23%,较2107年将提升22%;而L3-5级自动驾驶重卡短期内仅用于港口和矿用卡车等特殊场景的细分市场,到2020年渗透率仅为1%。
从长期来看,L0-2级自动驾驶重卡的发展较为完善,到2030年其渗透率将达到63%,而L3-5级自动驾驶重卡在2030年渗透率将达到20%,主要在高速公路场景和特定区域应用。综合来看,我国自动驾驶重卡行业在政策以及技术的驱动下,行业的发展前景较为广阔。

前瞻产业研究院分析认为,目前我国东部沿海地区重卡自动驾驶技术较为领先,同时全国自动驾驶示范区大多集中在这些地区,例如上海拥有上海国家智能网恋汽车示范区、广东拥有深圳无人驾驶示范区、广州智联汽车与智慧交通应用示范区。前瞻认为,未来这些地区或将成为率先爆发的区域。
前瞻经济学人APP资讯组
更多本行业研究分析详见前瞻产业研究院《》。

发表回复